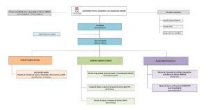
Estrutura Orgânica
Presidente
Carina Quaresma
_

Vice-Presidente
Manuel Albano
_
Secretariado:
Fátima Barbosa / Paula Assunção
Tel.: 217 983 000
E-mail: fatima.barbosa@cig.gov.pt
E-mail: paula.assuncao@cig.gov.pt
_
Conselho Consultivo
_
Estrutura de Missão Igualdade, Cidadania e Inclusão (EMIG 2030)
Chefe de Equipa: Luís Evangelista
[Despacho n.º3072/2024, Nomeação Chefe de Equipa EMIG 2030]
[Despacho n.º 1127-A/2019, de 31 de janeiro – D.R. II série, n.º 22 (2019-01-31)]
Coordenadora: Célia Candeias
[Despacho n.º 1914/2024, Nomeação Coordenadora EMIG 2030]
[Despacho n.º 7634/2020, de 4 de agosto – D.R. II série, n.º 150 (2020-08-04)]
Secretariado:
Inês Duarte
Tel.: 217 983 067
Fax: 217 983 058
E-mail: cig.portugal2020@cig.gov.pt
_
Delegação Norte
[Portaria n.º 27/2012, de 31 de janeiro]
Direção de Serviços de Apoio à Estratégia e Planeamento (DSAEP)

Diretora de Serviços: Ana Martinho Fernandes
[Despacho n.º 5446/2023, de 6 de fevereiro de 2023-D.R. II série, n.º 91 (2023-05-11)]
Tel.: 222 074 370
Fax: 222 074 398
E-mail: ana.martinho.fernandes@cig.gov.pt
_
Unidades orgânicas flexíveis
Divisão de Apoio Jurídico e Recursos Humanos (DAJ-RH)
Chefe de Divisão: Carla Peixe
[Despacho n.º 5445/2023, de 1 de setembro de 2022-D.R. II série, n.º 91 (2023-05-11)]
E-mail: carla.peixe@cig.gov.pt
Divisão de Apoio Financeiro e Técnico (DAFT)
Chefe de Divisão: Sílvia Araújo
Aviso Designação, em regime de substituição, para o cargo de Chefe de Divisão de Apoio Financeiro
E-mail: silvia.araujo@cig.gov.pt
Divisão de Igualdade, Documentação e Comunicação (DIDOC)
Chefe de Divisão: Natividade Charneca Coelho
E-mail: natividade.charneca.coelho@cig.gov.pt
Equipas multidisciplinares
Equipa de Apoio ao Programa EEAGRANTS (EAP – EEAGRANTS)

Chefe de Equipa: Joana Marteleira
[Despacho n.º 4339/2024, de 28 de março de 2024-D.R. II série, n.º 79 (2024-04-22)]
Email: joana.marteleira@cig.gov.pt
Núcleo de Prevenção da Violência Doméstica e Violência de Género (NPVDVG)

Chefe de Equipa: Marta Silva
Email: marta.silva@cig.gov.pt
_
Organograma
Última atualização em 15 de setembro de 2025





















